瑞金主页
 
关注我们
微官网
扫描关注
服务号
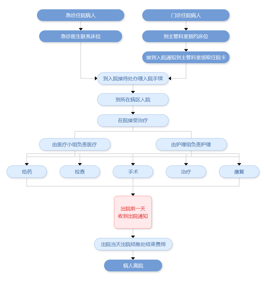
住院就医流程

发布者:           发布时间: 2017-06-07  

住院流程图.jpg


 
  医院公告
 
瑞金医院重症医学科医疗岗位招聘启事
上海交通大学医学院附属瑞金医院拟录用人员...
上海交通大学医学院附属瑞金医院医技岗位招...
智能柔性可穿戴芯片的研制及其在慢性创面动...
2026-2027年瑞金医院质子治疗系统设备质控...
  媒体视点
 
瑞金名科|放射科:为“新”而生引领医学未...
瑞金名科丨核医学科:医技交汇助患者“精准...
瑞金名科|重症医学科:护航每一个“生命胜...
瑞金名科|呼吸与危重症医学科:学研并重惠...
瑞金名科 | 内分泌代谢学科:始终瞄准临床...
  瑞金动态
 

Copyrights © 2005~2017 rjh.com.cn All Rights Reserved    党委办公室、院长办公室主办  党委宣传科协办  计算机中心制作  联系电话:021-64370045、021-34186000
  沪ICP备08114583    沪卫(中医)网审[2014]第10005号     版权声明     隐私政策      沪公网安备 31010102004954号